KYK Çamaşırhane Otomasyonu
Üniversite yurtlarındaki çamaşırhane kullanımını dijitalleştiren mobil yönetim sistemi. QR kod tabanlı makine erişimi ve gerçek zamanlı doluluk takibi.

https://www.linkedin.com/feed/update/urn:li:activity:7363274483337506816/


Problem
KYK yurtlarında çamaşırhane kullanımı düzensiz, sıralama sistemi yok, makine doluluk durumu bilinmiyor.
Çözüm
Flutter mobil uygulama + Django admin paneli + Firebase ile entegre çamaşırhane yönetim sistemi geliştirdik.
Özellikler
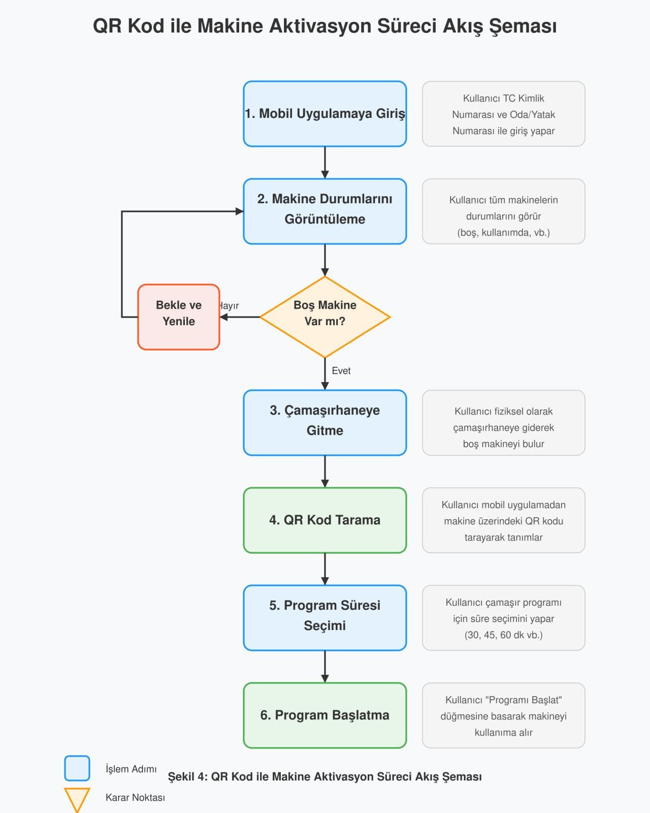
QR kod ile makine erişimi
Gerçek zamanlı doluluk izleme
Randevu ve sıralama sistemi
Push bildirimler
Yönetici paneli
Arıza bildirimi sistemi
Teknolojiler
FlutterDjangoFirebaseREST API
Sonuçlar
LinkedIn'de 16.765 görüntülenme
278 beğeni ve 29 yorum
Başarıyla tamamlanan bitirme projesi